欢迎来到广西厚一画室官网!
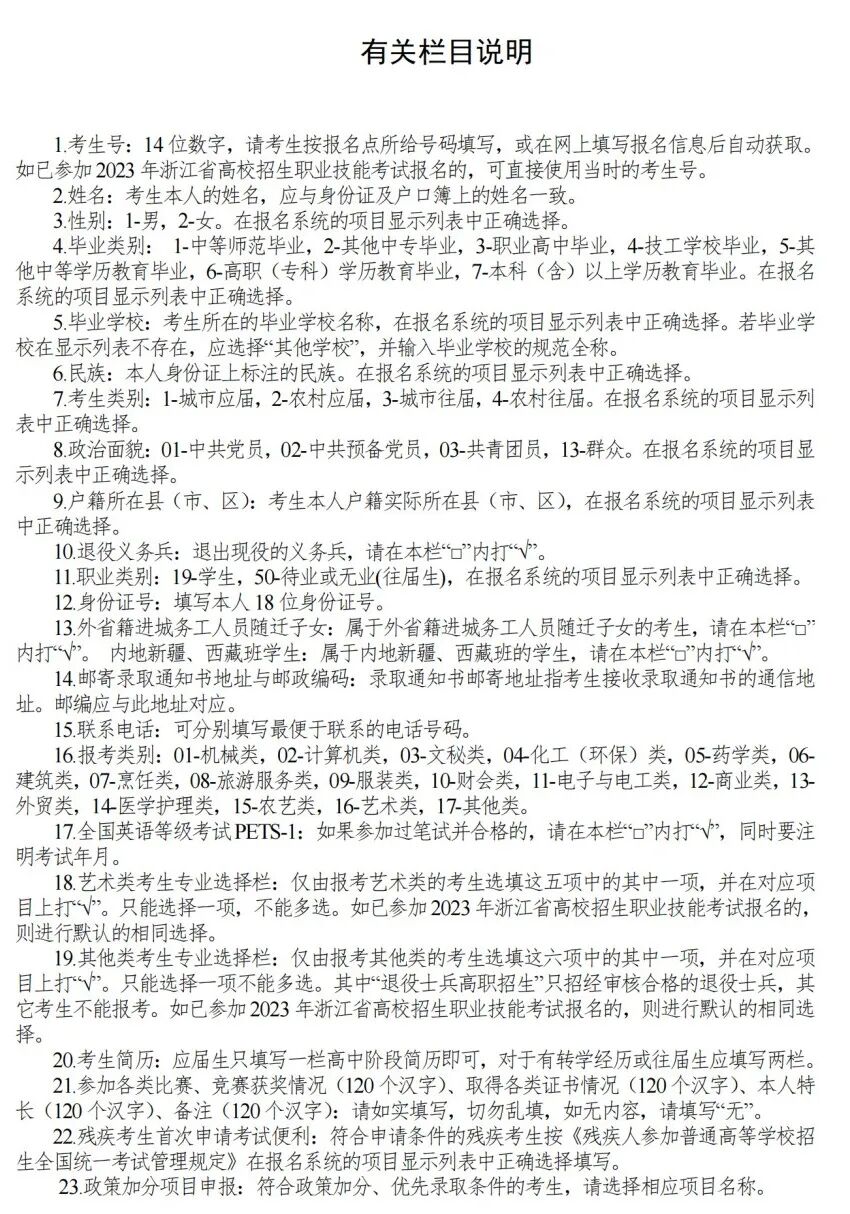
官方电话:
400-8348-111
|
关于我们
|
联系我们
|
站点地图
|
TXT地图
|
厚一首页
招生简章
招生简章
•
班型设置
•
专项课程
•
班型对比
—
校长班
—
精品旗舰班
—
加强班
—
三美VIP班
—
三美班
—
寒暑假班
—
周末班
师资队伍
校长
•
教学部
—
校长班
—
精品旗舰班
—
加强班
—
三美VIP班
—
三美班
—
寒暑假班
—
周末班
作品展示
学生作品
•
教师作品
—
校长班
—
精品旗舰班
—
加强班
—
三美VIP班
—
三美班
—
寒暑假班
—
周末班
艺考宝典
艺考宝典
•
联考
/
校考
•
优秀作品
•
院校
—
校长班
—
精品旗舰班
—
加强班
—
三美VIP班
—
三美班
—
寒暑假班
—
周末班
视频中心
最新资讯
厚一资讯
•
艺考干货
•
艺考新闻
•
厚一公告
—
校长班
—
精品旗舰班
—
加强班
—
三美VIP班
—
三美班
—
寒暑假班
—
周末班
关于我们
厚一简介
•
厚一环境
•
人才招募
•
联系我们
—
校长班
—
精品旗舰班
—
加强班
—
三美VIP班
—
三美班
—
寒暑假班
—
周末班
400-8348-111
当前位置:
广西厚一学堂
>
最新资讯
>
艺考新闻
>
考试资讯 | 2023年浙江省单独考试招生报名办法。
作者:厚一学堂
发布时间:2022-10-28 10:17:11
一键分享
一、报名条件
(一)同时符合下列条件的我省户籍人员,具备报名资格:
1.遵守中华人民共和国宪法和法律;
2.各类中等职业学校(含普通中等专业学校、成人中等专业学校、职业高级中学、技工学校)或综合高中毕业;其中,经户籍所在地退役军人事务管理部门审核同意,报考招收退役士兵高职院校的退役士兵(以下简称“退役士兵”)可放宽为各类高中毕业或具有同等学力;
3.身体状况符合相关要求。
(二)符合《浙江省人民政府办公厅转发省教育厅等4部门<关于做好外省籍进城务工人员随迁子女接受义务教育后在我省参加升学考试工作实施意见>的通知》(浙政办发 〔2012〕160号)规定条件,同时符合(一)中所列条件的外省籍进城务工人员随迁子女(以下简称随迁子女),具备报名资格。随迁子女不得在“流入”和“流出”两地同时参加高考报名。
(三)在中国定居、持有我省公安机关签发的《中华人民共和国外国人永久居留身份证》,并符合(一)中所列条件的外国人,具备报名
资
格。
(四)下列人员不得报名:
1.具有普通高等学历教育资格的高等学校的在校生;或已被普通高等学校录取并保留入学资格的学生;
2.普通高级中学的应、往届毕业生(退役士兵除外)或在校生;
3.各类高中非应届毕业的在校生;
4.在各类高中非应届毕业年份以弄虚作假手段报名并违规参加普通高校招生考试(包括全国统考、省统考和高校单独组织的招生考试,以下简称高校招生考试)的应届毕业生;
5.在往年参加国家教育考试中,因违规舞弊而受到暂停参加高校招生考试处罚,尚处于暂停期内的考生;
6.因触犯刑律被有关部门采取强制措施或正在服刑者。
二、报名办法
(一)报名具体事项
1.我省户籍考生原则上在考生户籍所在地参加报名和考试。若确需在本省异地(非户籍所在地)报名参加考试的,须事先征得报名地招生考试机构的同意。报考“其他类”中“退役士兵高职招生”的退役士兵考生只能在户籍所在地报名,报名前须向当地退役军人事务管理部门提出申请,填写退役军人事务管理部门制定的《退役士兵报考高等职业学校资格审核表》,由退役军人事务管理部门盖章确认后,按本办法规定进行网上报名。
随迁子女须在毕业前学籍所在地报名。
2.报考类别:分十七大类,即:01机械类、02计算机类、03文秘类、04化工(环保)类、05药学类、06建筑类、07烹饪类、08旅游服务类、09服装类、10财会类、11电子与电工类、12商业类、13外贸类、14医学护理类、15农艺类、16艺术类、17其他类。其中艺术类分为工艺美术(专业考试代码为1)、影视表演(专业考试代码为2)、舞蹈(专业考试代码为3)、音乐(专业考试代码为4)、时装表演(专业考试代码为5);“其他类”分为安全防范(专业考试代码为1)、体育(专业考试代码为2)、学前教育(专业考试代码为4)、退役士兵高职招生(专业考试代码为5)、汽车专业(专业考试代码为6)、内地西藏新疆中职班(专业考试代码为7)。考生只能选择一个类别报考。考生须参加相应类别职业技能考试。
“其他类”中,“退役士兵高职招生”只招收经审核通过的退役士兵考生,“内地西藏新疆中职班”只招我省内地西藏新疆中职班优秀毕业生,均不组织职业技能考试。
3.申报政策加分的考生在完成报名信息录入后,须在报名页面下方的对应栏中填报相关信息,提出相关申请,申报材料须于4月底前报送相关主管部门,逾期不予办理。报考其他类(退役士兵高职)的自主就业退役士兵,不再享受自主就业退役士兵政策加分。
4.随迁子女报名办法和残疾考生申请考试合理便利办法按《浙江省教育厅办公室关于优化外省籍进城务工人员随迁子女和残疾考生在我省参加普通高校招生考试报名办法的通知》(浙教办考〔2018〕86号)执行。
(二)报名程序与时间安排
报名分网上信息输入和网上缴费两个阶段进行。网上信息输入时间为11月1日9:00至11月10日17:00,网上缴费时间为11月13日9:00至11月16日17:00。
1.符合报名条件的考生须在规定时间登录浙江省教育考试院网站(www.zjzs.net)“2023年普通高校招生考试报名系统”,认真阅读报名要求,网上签订《诚信承诺书》,如实录入报名信息,并确认录入报名信息的准确。
2.报名信息网上输入结束后,由招生考试机构和报名点学校对报名考生资格进行网上审核。对审核有问题的考生,及时反馈结果或要求补充材料。
3.审核通过的考生在11月13日9:00至11月16日17:00登录浙江省教育考试院网站“2023年普通高校招生考试报名系统”,确认报名表中的信息,完成考试费用的网上缴费。未按规定完成缴费的,不能参加考试。
三、其他事项
(一)考生体检与普通高校招生体检同时进行,具体工作按报考当年关于做好普通高校招生体检工作的通知(另发)执行。
(二)政策加分按《2023年浙江省普通高校招生工作实施意见》(另发)执行。
(三)招生考试费按照《浙江省物价局 浙江省财政厅关于调整普通高校招生考试费标准的复函》(浙价费〔2018〕33号)文件规定执行。
(四)文化考试准考证一般在考试前3天开始,由考生登录浙江省教育考试院网站“2023年普通高校招生考试报名系统”进行下载打印。
(五)考生要严格遵守诚信考试原则,真实、准确填报本人各项报考信息,并认真细致核对确认。对因本人填报失误而造成遗留问题的,由考生本人负责。伪造证件、证明、档案及其他材料获得考试资格、加分资格和考试成绩的,将按国家有关规定严肃处理。
(六)各级招生考试机构须认真履行考生报名资格审查工作职责,根据报名条件,严格审查考生报名资格。
> 上一篇:
联考资讯 | 12月4日开考!江西省2023年普通高校招生艺术类专业统一考试大纲。..
> 下一篇:
联考资讯 | 安徽省高考及艺术类统考报名时间已发布!附历年真题。
厚一资讯
•
官方通告
•
校园新闻
•
艺考资讯
快捷导航
•
厚一在线
•
校园环境
•
师资团队
•
招生简章
•
艺考宝典
此网站课程面向18岁以上人群
版权所有 2025-2034 广西厚一 Copyright © 2025-2034 . All rights reserved.
浙ICP备2022030518号-1