山东艺术学院2020年招生简章(省内部分)
山东艺术学院建校于1958年,坐落在名泉簇拥的历史文化名城济南,是山东省唯一的综合性高等艺术学府,山东省人民政府与国家文化和旅游部共建高校。
学校现有文东和长清两个校区,占地1000余亩。有15个教学单位。学校设有31个本科专业,50个专业方向,6个专科专业,其中国家级特色专业3个,山东省品牌特色专业6个,山东省高水平应用型立项建设专业群2个;设有2个泰山学者岗,建有1个国家级人才培养模式创新实验区;有1个“山东省一流学科”培育建设学科,3个山东省重点学科,8个山东省文化艺术科学重点学科。学校具有艺术学门类下5个一级学科硕士学位授予权,是山东省2017-2023年博士学位授予立项建设单位,2019年列为山东省重点高校。
建校之初,一批曾留学欧美等海外的文化名人,以及来自全国各地的优秀艺术家、教育家汇聚山艺,奠定了学校发展的根基,也为我国的艺术教育做出了卓越贡献。至今,学校已培养了4万余名合格艺术人才,涌现出了一大批杰出校友,他们不仅在各自的艺术领域取得了突出成绩,更为我国文化艺术事业的发展繁荣做出了重要贡献。
我校是一所拥有60余年扎实历史的艺术类大学,有深厚的积淀、优良的传统。长期以来,学校始终遵循党的教育方针和文艺方针,坚持立德树人,传承优秀齐鲁文化传统,创造、引领新时期的艺术发展,尽心尽力为国家培养和输送优秀的艺术人才。
欢迎广大考生报考山东艺术学院!





(四)专科专业计划及报考要求

(五)文化考试
专业合格考生按规定参加全国普通高等学校文化考试。文化考试外语语种不限,但我校只提供英语教学(国际艺术交流学院中俄、中韩相关项目的专业除外),请考生斟酌。
我校将根据专业成绩及合格比例划定专业合格线[划线原则:按计划数的4倍划定专业合格线,其中基本乐科(含乐理、练耳、简谱视唱)未过线,单科成绩为“0”分,专业总成绩不足60分,考试违纪或作弊的不在合格范围之内]。
4月中旬考生可登陆网址http://zsbgs.sdca.edu.cn进入“校考成绩查询系统”查询考试结果,打印成绩单。合格考生不寄发专业合格证。
我校按照专业志愿优先原则进行录取。
●本科录取办法
按照教育部及山东省有关规定,我校为独立设置的本科艺术院校,可自行划定文化录取控制分数线。
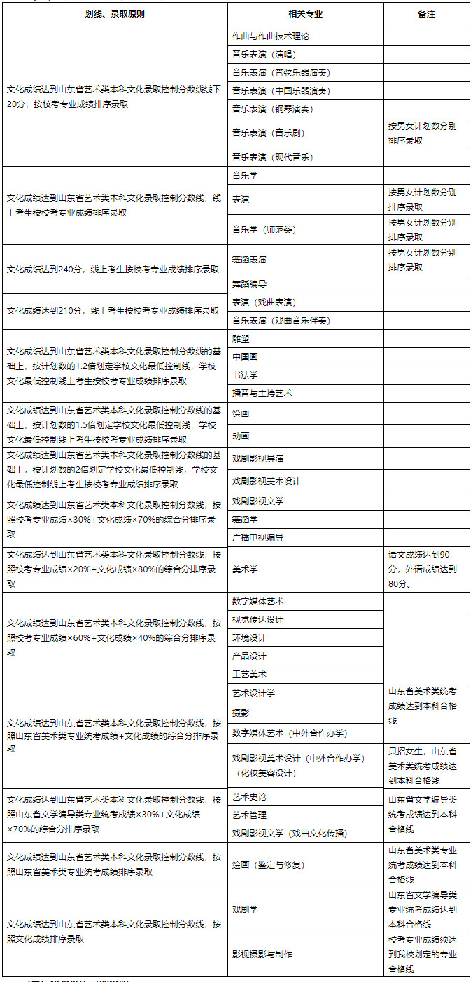
(一)本科划线、录取原则
(二)科类批次录取说明
1.艺术类专业,录取批次在艺术类的本科提前批。
2.文化产业管理专业,录取批次在普通类的常规本科批。
●专科录取办法
我校所有专科专业不组织专业考试,按山东省教育招生考试院公布的录取原则进行录取。其中美术类专业按照综合分数录取(综合分数折算办法按照山东省教育招生考试院规定执行);其它专业认可相同或相近本科专业校考合格成绩,按照文化成绩录取。
●备注
以上本、专科录取过程中,如最后一名出现成绩并列现象,将按照以下录取原则执行:
1.以专业成绩排序录取为原则的相关专业,如出现并列现象,取文化成绩高者。
2.以综合分成绩排序录取为原则的相关专业,如出现并列现象,取文化成绩高者。
1.在我校专业考试中有违规行为者,严格按照《国家教育考试违规处理办法》(教育部令第33号)等相关规定进行处理。
2.本科专业(不含中外合作办学专业)实行学分制收费,收费标准按照山东省物价局鲁价费函〔2018〕72号文件执行。
3.新生入学后,由我校组织新生入学资格审查,对不符合条件或有徇私舞弊等行为者按相关规定处理。
4.2020年招生计划如有变动,以山东省发改委和山东省教育厅最终下达的计划为准。
1、2021年起,音乐与舞蹈类部分专业初试将采用网络上传录像的方式组织报名考试。
2、2021年起,报考影视摄影与制作专业的考生,须参加山东省文学编导类专业统考,且统考成绩达到本科合格线。
-END-


